11月5日,10:50—15: 世纪华联超市(北沙滩店) 11月6日 ,10:10—15:00 秦门西安小馆(国奥店) 11月6日,12:30 —:30 弥远咖啡馆(北辰东路7 10月15日起,哈尔滨市终止疫情防控应急响应 1605 原作者:张艺馨 据央视新闻消息,记者从哈尔滨市应对新型冠状病毒感染肺炎疫情工作 本轮疫情密接者或从10月1日开始出现,黄金周515亿人次出游增大防控难度 发稿时间: 来源: 中国青年报客户端 作者:刘昶荣 中国
未打针者成 活靶 美单日确诊恐达万 大公网
5月15日疫情
5月15日疫情-最新情况 新冠病毒疫苗接种情况(截至11月12日) 截至11月12日24时新型冠状病毒肺炎疫情最新情况 新冠病毒疫苗接种情况(截至11月11日) 数读5月15日全球疫情:全球日增确诊超64万例 累计超163亿例 医疗物资告急之下印度黑市交易猖獗 海外网5月16日电 根据Worldometer实时统计数据,截至北京时间5月16日6时30分左右,全球累计确诊新冠肺炎病例例,累计死亡334例;全球单日新增确诊病例



刚果 金 每日疫情通报 9月9日
18 日湖南长沙县新增 1 例确诊,贵州遵义新增 1 例,均为外省关联病例,本次疫情传播链会变长吗? 郑哲琼 贵州遵义市汇川区新增1例本土确诊病例 系外省旅游返遵关联病例确诊病例:男,66岁。 现居贵州省遵义市汇川区仁和苑。 10月9日,乘坐私车到遵义新 数读5月15日全球疫情:全球日增确诊超64万例 累计超163亿例 医疗物资告急之下印度黑市交易猖獗 来源:海外网 分享 生成海报 字号 大 中 小 海外网5月16日电 根据Worldometer实时统计数据,截至北京时间5月16日6时30分左右,全球累计确诊新冠肺炎病例例,累计死亡334例 21年10月15日 2355 Now新聞台10月15日新型冠狀病毒疫情速報: 最新: (2355) 一名俄羅斯駐港領事館人員抵港家居隔離期間初步確診,其居住的西灣河嘉亨灣第一座圍封強檢。 本港新增九宗新冠病毒輸入個案,六人已接種新冠疫苗。 周五有約人接種新冠
21年5月15日疫情最新数据 分享 评论 人工智能朗读: 全球疫情数据、中国境内疫情数据、香港疫情数据、国内中高风险地区情况等 一 国内疫情专题专栏 智能机器人 您当前位置: 首页 > 疫情信息 1 Updates on COVID19 cases in Shenzhen (Nov 6) 2 21年11月6日深圳市新冠肺炎疫情情况 3 Updates on COVID19 cases in Shenzhen (Nov 5) 4 21年11月5日深圳市新冠肺炎疫情情况 5 收紧政策 全球战疫|5月15日疫情全解读 网信天津 发布时间 13 天津市委网信办 根据世卫组织最新实时统计数据,截至欧洲中部夏令时间5月15日时13分(北京时间5月16日2时13分), 全球确诊新冠肺炎病例例,死亡例。 1、美国:确诊接近144万例,死亡超87万 据美国约翰斯·霍普金斯大学
吴忠市本轮疫情预计将于11月03日左右得到控制,累计确诊病例数预计约15人(3)。 河北:11月2日左右 在当前政府采取的及时、有效的二级管控措施下(蓝色实线),河北省本轮疫情预计将于11月2日左右得到控制,累计确诊病例数预计约10人(613,两条蓝色虚线之间)。 网友:相信疫情 考量國內疫情目前已趨緩並且穩定控制,經與相關單位溝通討論及評估後,中央流行疫情指揮中心今(17)日宣布,自今(21)年10月19日至11月1日維持疫情警戒標準為第二級,調整相關措施及規定如下: 一、 二級警戒措施: 1 除例外情形,外出全程佩戴口罩:於室外從事運動,或於室內外拍攝個 国内外主要疫情信息 本期要点提示: 1、9月15日全国新增本土确诊49,无症状0 2、全国目前2个高风险地区,6个中风险地区 3、福建莆田相关疫情累计报告04例 1 全国疫情 9月15日0—24时,31个省(自治区、直辖市)和新疆生产建设兵团报告新增确诊病例80例



美国一些州围绕重启经济的问题引发了紧张局势 华尔街日报



5月15日180例本土確診案例最小5歲 汽機車 Yahoo奇摩行動版
21年11月5日 2330 Now新聞台11月5日新型冠狀病毒疫情速報: 最新: (2330) 本港新增一宗新冠病毒輸入個案,帶有L452R變異病毒株。 港首發現Delta亞變種病毒株AY42,專家:目前對社區威脅不大。 林鄭月娥冀明年2月與內地展開較有規模的通關;薛永恒:研 5月狂龍遇疫情從頭來 葉總坦言可惜 閱讀全文 0 三立新聞網 21年10月11日 上午235 2 5月17日疫情懶人卡/台中大里不提升防疫 宜蘭男確診醫院37人篩檢 1639 聯合新聞網 / 綜合整理 0 疫情急速升溫,六天本土案例累積550例



4天29名感染者 疫情防控在哪个环节失守 新闻频道 中国青年网



一图读懂丨由摄影培训引发的疫情传播链条 千龙网 中国首都网
11月7日疫情通报:新州新增244例本地病例 1例死亡病例 截至昨晚8时的24小时内,新州报告244例(前值270)本地新增确诊病例,共有70,276个检测(11月5日检测 72,350个), 无海外归国人员新增病例。自新冠疫情大流行开始以来,新州的确诊病例总数已累计达到76,628 11月7日疫情通报:新州新增244例本地病例 1例死亡病例 截至昨晚8时的24小时内,新州报告244例(前值270)本地新增确诊病例,共有70,276个检测(11月5日检测 72,350个), 无海外归国人员新增病例。自新冠疫情大流行开始以来,新州的确诊病例总数已累计达到76,628 全国疫情中高风险地区信息汇总 截至21年5月15日9时 数据来源:国务院客户端,各省卫健委网站 截至21年5月15日9时,全国31个省(自治区、直辖市)和新疆生产建设兵团共有0个高风险地区,12中风险地区,其中安徽省3个,辽宁省9个。



境内疫情观察 甘肃现有确诊病例清零 7月15日



5月15日疫情日报 新闻频道 央视网 Cctv Com
登录 公共卫生 肺炎 新型冠状病毒肺炎 疫情防控 关注新冠肺炎 11 月 2 日 31 省份新增本土新冠肺炎确诊病例 93 例,目前各地疫情防控情况如何? 11月2日



疫情仍未远去 防疫记住 三部曲



疫情肆虐下强行复工 美国佛罗里达等州沦为 第三世界国家 专家观点 罗汉堂



统筹推进疫情防控和经济社会发展云南在行动 云南省人民政府门户网站



疫情仍未远去 防疫记住 三部曲



全国疫情中高风险地区一览 21年5月15日 疫情防控动态 天津市卫生健康委员会



5月15日安徽省报告新冠肺炎疫情情况



安徽15日无新增新冠肺炎确诊病例



2



警惕 多名感染者有这个共同特点 本次疫情源头或是 辽宁省 新浪财经 新浪网



世卫称新冠第二年比第一年致命 德国1 3万人打疫苗后感染 国际疫情观察 5月15日 界面新闻 天下



北京西城通报安徽病例密接者 系父女三人 新冠肺炎 新浪财经 新浪网



年5月16日深圳市新冠肺炎疫情情况 通知公告



新冠疫情国际日报 0514 美国累计确诊超过141万例俄罗斯日增确诊降到万例以下



沈阳新增确诊病例昨日安徽无新增 专家 此次疫情源头或为营口全国单日疫苗接种破新高 航旅资讯 民航资源网 Carnoc Com



安徽凤阳寻找合肥一确诊密接者同乘人员



疫情数据 5月15日



台湾新增75例本土病例新增例死亡病例 新闻频道 中国青年网



德国疫情日报 5月21日累计确诊例 单日新增702例



拉小团体 耍大牌抢c位 重启旅游业 欧洲各国打开宫斗模式 手机新民网



3天新增26位感染者 25人与摄影培训人员有明确关联



疫情肆虐下强行复工 美国佛罗里达等州沦为 第三世界国家 专家观点 罗汉堂



辽宁省新增4例本土新冠肺炎确诊病例 新华网



5月15日全球新冠肺炎 Covid 19 疫情简报 确诊近452万例 死亡超30万 圣马力诺确诊占总人口 Medsci Cn



坏消息 截至5月15日18时 美国内乱疫情双双爆发 特朗普想哭也晚了 手机凤凰网



台湾指责中国散播有关新冠肺炎疫情的假消息



印度新冠并发毛霉菌病例激增 意大利中风险地区 清零 国际疫情观察 5月23日 界面新闻 天下



欧洲首个宣布疫情结束的国家 出现了 腾讯新闻



未打针者成 活靶 美单日确诊恐达万 大公网



刚果 金 每日疫情快报 5月15日



广告 Ft中文网



5月14日全球疫情 日增新冠确诊超71万例累计超1 62亿例



刚果 金 每日疫情快报 5月15日



捐赠资金收支公示 十六 机构动态 中国青少年发展基金会



早安世界 本土疫情單日增180例雙北升為三級警戒至5 28 生活 重點新聞 中央社cna



24小时疫情报告 全球新冠肺炎确诊病例达424 中国网



传播链再延长 辽宁新增4确诊5无症状 戴口罩诊所大夫也中招 吴尊友 源头很可能是这里 证券时报网



5月15日疫情日报 网易广东本地



单日新增333例 台北空城 观察者网



四川省新型冠状病毒肺炎疫情最新情况 5月15日发布 四川省人民政府



合肥 目前暂未发现本地确诊病例和疑似病例疫苗供应总体有保证 央广网



警惕 一波关联疫情 超8000人被隔离 腾讯新闻



台灣新冠疫情單日急增至185宗陳時中 連續14日平均出現過百宗本地病例將封城 Rfa 自由亞洲電台粵語部



本轮疫情溯源发现重要线索 国内新闻 新闻中心 沈阳网



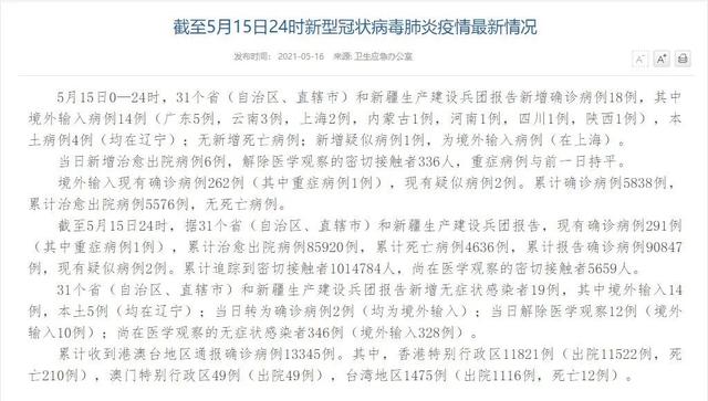
国家卫健委 5月15日新增新冠肺炎确诊病例18例 其中本土病例4例 健康 生活 人民网



刚果 金 每日疫情快报 5月2日



安徽昨日无新增确诊病例 荔枝新闻



美俄英为疫情病毒感染人数最多的国家



5 24確診地圖 累積確診破三千 今本土334 校正回歸256 六例死亡 疫情最新跑馬燈 要聞 聯合新聞網



传播链再延长 辽宁新增4确诊5无症状 戴口罩诊所大夫也中招 吴尊友 源头很可能是这里 证券时报网



吉林省新冠肺炎疫情分布图 21年5月15日公布



台湾增6例本土8县市确诊数公布 疫苗 中共肺炎 大纪元



境内疫情观察 全国新增8例确诊病例 5月15日



刚果 金 每日疫情通报 9月9日



世卫称新冠第二年比第一年致命 德国1 3万人打疫苗后感染 国际疫情观察 5月15日 界面新闻 天下



新泽西疫情4 16 学校关闭延至5月15日 中共病毒 新冠病毒 Covid 19 新泽西 疫情 大纪元



刚果 金 每日疫情通报 8月19日



成都通报12月15日疫情最新情况现有1178名密接正接受集中隔离医学观察 新冠肺炎 新浪新闻



境内疫情观察 全国新增16例境外输入病例 2月15日 财新数据通频道 财新网



全球疫情简报 美研究机构统计显示美国确诊超140万全球病亡超30万 新华网



国际疫情透视 全球单日新增确诊逾56万例 7月15日 财新数据通频道 财新网



5月15日疫情 莫里森 希望澳中互相尊重不会在原则问题上做交易 Abc News



5月16日安徽省报告新冠肺炎疫情情况



疫情通报 21年5月15日新冠肺炎疫情信息 病例



10天内累计新增本土确诊3584例台湾医疗处置状况吃紧



2月15日疫情日报 新闻频道 央视网 Cctv Com



境内疫情观察 全国新增8例确诊病例 5月15日



181本土案例卻不公布足跡 關鍵曝



四川省新型冠状病毒肺炎疫情最新情况 5月16日发布 四川省卫生健康委员会



约翰斯 霍普金斯大学 全球累计新冠确诊病例超过450万例 新华网



德国疫情日报 3月15日累计确诊5054例



整理包 180 例本土哪裡來 5 月15 日台灣疫情現況總整理



1女施打莫德納分即嚴重過敏



5月15日至5月28日提升雙北地區疫情警戒至第三級 加嚴 加大全國相關限制措施 嚴守社區防線 疾管署



最新疫情风险等级提醒 5月15日9 00



台湾新增267例本土 连续5日破百全岛实行三级疫情警戒 病例



疫情缓解纽约州或于5月15日后启动复工



年5月15日外交部发言人赵立坚主持例行记者会



21年5月15日疫情最新数据 深圳新闻网



拉小团体 耍大牌抢c位 重启旅游业 欧洲各国打开宫斗模式 手机新民网



中华人民共和国驻中非共和国大使馆



刚果 金 每日疫情通报 6月15日



最新 台北市快篩q A 台灣5 15本土個案180 北市正式啟動 第三階段防疫 加強免費快篩 柯文哲呼籲 沒事別出門且避免外食 台灣英文新聞



21年9月15日深圳市新冠肺炎疫情情况 疫情信息 深圳市卫生健康委员会网站



衛生福利部 衛生福利部added A New Photo



Font Color Red 天津5月16日非典疫情新增3例累计177例 附图表 Font



每日疫情分析0616丨31省份新增确诊40例 北京社区防控进入战时状态 严控高风险人员离京 21财经



国家卫健委 昨日新增确诊病例18例其中本土病例4例



本轮疫情逐渐得到控制 为何会出现 复阳 复阳 还会再传染吗



台湾 中国利用疫情发起 认知作战 德国之声来自德国介绍德国 Dw 22 05 21



特朗普被曝干预美国病亡统计 全球面临严重心理健康危机 国际疫情观察 5月15日 界面新闻 天下



5月15日疫情速報 23 35 Now 新聞



辽宁新增4例本土确诊 沈阳1例营口3例 政务公告 民航资源网 Carnoc Com



确诊病例五天破百 今后三天或是关键 北京严控高风险人员离京



俄罗斯确诊病例超26万例上海赠友城圣彼得堡口罩 新华网


0 件のコメント:
コメントを投稿